攀枝花市人民政府网站 站群 今天是:

攀枝花市财政局

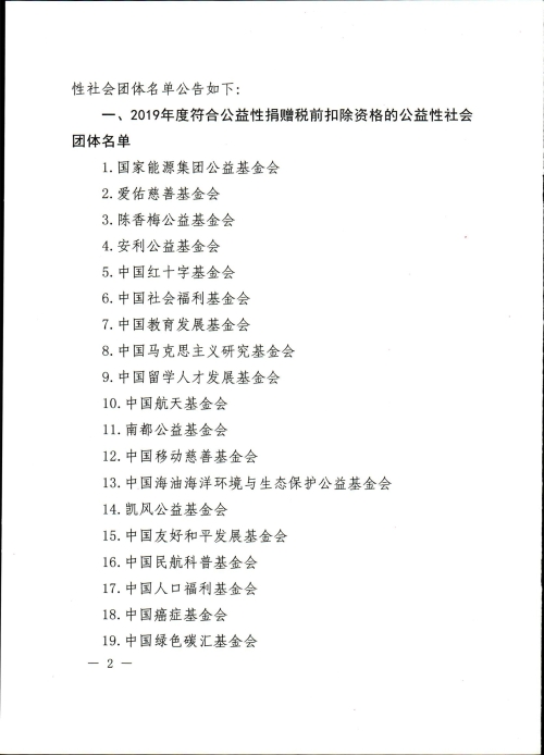
关于2019年度和2018年度第二批公益性社会团体捐赠税前扣除资格名单的公告

来源:中华人民共和国财政部     发布时间:2020-07-22     选择阅读字号:[ ]     阅读次数: 0

关于2019年度和2018年度第二批公益性社会团体捐赠税前扣除资格名单的公告